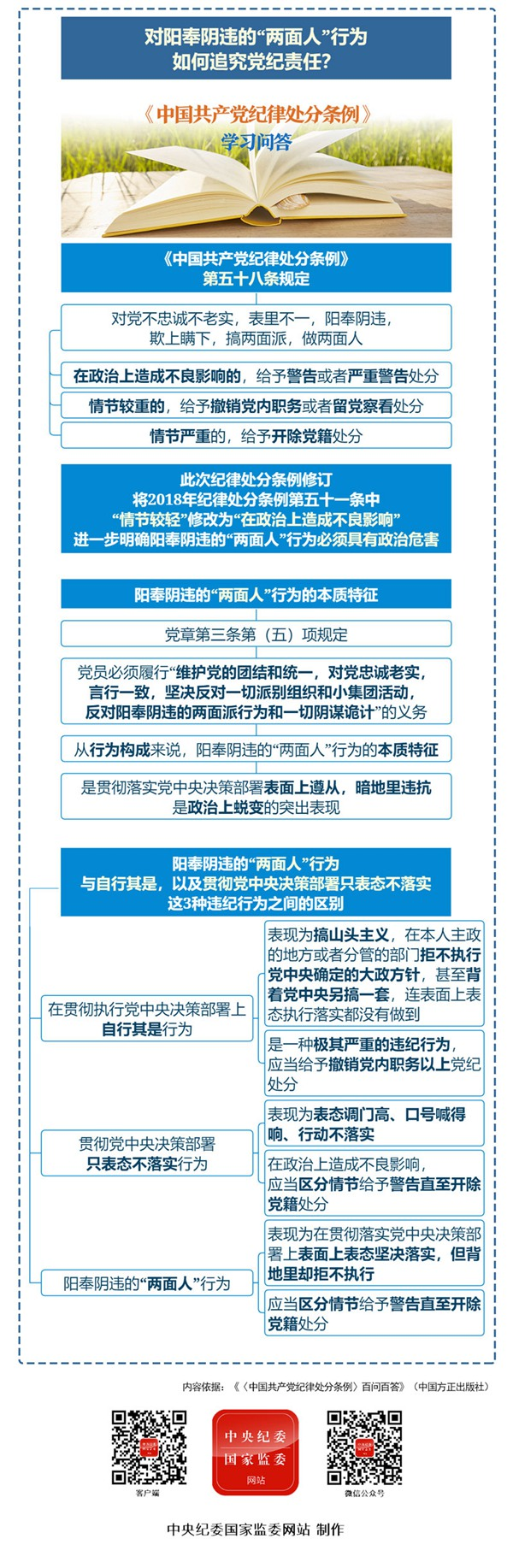
纪律处分条例·学习问答丨对阳奉阴违的“两面人”行为如何追究党纪责任?

发布时间:2024-07-12

image.png